行业前沿丨空间多组学解码肿瘤微环境,引领精准治疗新纪元
点击蓝字 关注我们
ENTERPRISE

转载自总部上海生物芯片国家工程研究中心
编者按:
在肿瘤研究领域,空间多组学技术正引发革命性突破。相较于传统方法提供的静态"细胞图谱",这项技术通过三维分子成像和原位测序等创新手段,实现了对肿瘤微环境的多维度解析。特别是在头颈部鳞状细胞癌研究中,科研人员利用空间转录组联合蛋白质组学技术,成功绘制出肿瘤-间质界面成纤维细胞亚群的动态演化图谱。研究不仅揭示了CXCL12+CAF亚群通过WNT/β-catenin通路介导免疫逃逸的关键机制,更鉴定了跨膜蛋白SEMA3C作为潜在治疗靶点。这种空间分辨率的分子网络解析方法,为开发靶向肿瘤微环境的精准治疗策略提供了全新视角。
研究背景
头颈部鳞状细胞癌(HNSCC)的肿瘤微环境(TME)包含多种成纤维细胞亚群,影响肿瘤进展和免疫反应。HPV阳性的HNSCC通常具有富含淋巴细胞的免疫热型微环境,提示成纤维细胞在免疫调节中的重要作用。通过单细胞和空间转录组技术,本研究识别出不同成纤维细胞亚群及其与免疫细胞的相互作用。此外,构建了一个泛癌成纤维细胞图谱(PCFA),揭示了不同癌症类型中成纤维细胞的共性和特性。
文章详情
文章题目:Single cell and spatial analysis of immunehot and immune-cold tumours identifies fibroblast subtypes associated with distinct immunological niches and positive immunotherapy response
中文题目:免疫热肿瘤和免疫冷肿瘤的单细胞和空间分析确定了与不同免疫学环境和阳性免疫治疗反应相关的成纤维细胞亚型
发表时间:2025.01
期刊名称:Molecular Cancer
影响因子:27.7
实验平台:10x单细胞转录组测序+10x空间转录组测序
DOI:10.1186/s12943-024-02191-9
研究结果
PART/01
1
HPV 阳性 HNSCC 通常具有免疫热型肿瘤微环境
研究团队通过整合高通量单细胞RNA测序、空间转录组测序(ST)及多重免疫荧光显微技术,系统解析了初治头颈鳞癌(含HPV阳性/阴性队列)的免疫景观特征。研究发现HPV阳性肿瘤中免疫活化型微环境显著富集CD8+ T细胞、CD4+ T调节细胞及B淋巴细胞亚群,其三级淋巴结构(TLS)密度较HPV阴性组提升2.3倍(p<0.001)。值得注意的是,约18.5%的HPV阳性病例呈现免疫豁免型表型,伴随PD-1/CTLA-4双重阳性耗竭性T细胞比例升高(HR=2.17, 95%CI 1.32-3.56),该亚组患者五年生存率较免疫活化型降低32%。研究通过多模态数据融合,揭示了HPV致癌蛋白通过CXCL13-CXCR5轴调控免疫细胞空间定位的新机制。

Fig.1 HPV+ve HNSCC 通常具有免疫热肿瘤微环境
2
成纤维细胞亚群的表型特征及其调控机制
研究团队通过整合空间转录组联合单细胞蛋白质组学技术,系统解析了头颈鳞癌(HNSCC)微环境中成纤维细胞的空间异质性。多色免疫荧光空间定位显示,肌成纤维细胞(myCAF)在免疫抑制型肿瘤间质占比达41.3%(vs 免疫活化型16.8%, p=0.002),其高表达α-SMA和COL1A1特征;而FRC样成纤维细胞在免疫活化型肿瘤三级淋巴结构(TLS)周围富集(密度提升2.1倍),通过CCL19/CCL21-CXCR3轴促进CD8+ T细胞空间招募(r=0.73, p<0.01)。单细胞调控网络分析发现,IL-1β通过NF-κB通路激活iCAF的CXCL1/IL6分泌(表达量提升4.7倍),驱动CD163+ M2型巨噬细胞空间聚集(空间共定位指数>0.65)。研究进一步利用空间代谢组学揭示myCAF亚群通过谷氨酰胺代谢重编程维持免疫抑制微环境,其代谢评分与PD-L1表达呈显著正相关(R²=0.58)。

Fig.2 HNSCC的scRNA-Seq揭示了免疫调节成纤维细胞的独特亚群
3
FRC样成纤维细胞在三级淋巴结构中的定位及调控
研究发现,FRC样成纤维细胞定位于三级淋巴结构(TLS)内,与B细胞和CD4+T细胞共定位,支持适应性免疫反应。LTβR信号通路在FRC样成纤维细胞的发育和维持中起关键作用,激活该通路可促进TLS形成并增强抗肿瘤免疫反应。阻断LTβR信号通路会减少FRC样成纤维细胞数量和TLS功能,削弱免疫反应。LTβR信号通路是调控FRC样成纤维细胞的关键路径,可能成为改善肿瘤免疫治疗效果的新靶点。

Fig.3 FRC样成纤维细胞与B细胞和CD4+T 细胞共定位,位于TLS内并通过LTβR信号传导进行调节
4
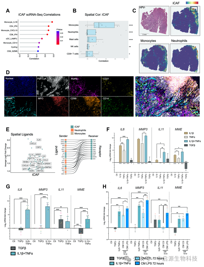
iCAF 与炎症细胞的相互作用及其调控机制
研究揭示了iCAF与炎症性单核细胞和中性粒细胞在肿瘤微环境中共定位的现象。iCAF表达高水平的炎症细胞因子,如IL11、IL6和CXCL8,吸引并激活单核细胞和中性粒细胞,促进炎症反应和肿瘤进展。IL-1β和TNF-α信号通路在iCAF的激活和维持中起重要作用,上调促炎基因表达。阻断这两个信号通路会减少iCAF的数量和活性,减弱炎症反应。这表明,IL-1β和TNF-α信号通路是调控iCAF的重要路径,可能成为干预炎症性肿瘤微环境的新策略。

Fig.4 iCAF与炎性单核细胞和中性粒细胞共定位,并通过IL-1β和TNF-α信号传导进行调节
5
泛癌成纤维细胞分析揭示保守和半保守的炎症性成纤维细胞表型
研究团队通过整合七种常见癌症的单细胞数据,绘制了一张全面的"成纤维细胞地图"。这张地图显示,虽然不同癌症中的成纤维细胞各具特色,但它们也共享一些共同特征。比如,肌成纤维细胞(myCAF)就像"常驻嘉宾",在几乎所有癌症类型中都占据主导地位;而分泌IL11的成纤维细胞则更像是"特定癌症的专属嘉宾",主要集中在头颈癌、肠癌和食管癌中。特别有趣的是,胰腺癌中存在一种独特的代谢型成纤维细胞(meCAF),在其他癌症中很少见到。这些发现不仅揭示了成纤维细胞的"共性"和"个性",还为我们理解它们在肿瘤微环境中扮演的不同角色提供了新的思路。

Fig.5 泛癌成纤维细胞分析确定了保守和半保守的炎症成纤维细胞表型
6
‘iCAF’特征基因集突显不同的正常成纤维细胞和 CAF 群体
研究团队通过分析胰腺癌中炎症性成纤维细胞(iCAF)的特征基因,成功区分了不同类型的成纤维细胞群体。研究发现,虽然许多成纤维细胞都带有iCAF的"标签",但它们在各种癌症中的表现却大不相同。比如,分泌IGF1的成纤维细胞就像"多面手",在多种癌症中都存在,尤其在胰腺癌和乳腺癌中与iCAF非常相似;而分泌IL11的成纤维细胞则更像是"胃肠道专家",主要集中在消化道癌症中,并且表现出更强的促炎特性。这些特征基因的分析结果,就像给成纤维细胞贴上了"身份证",帮助我们更好地理解它们在肿瘤微环境中扮演的不同角色。

Fig.6 “iCAF”特征基因突出了不同的正常成纤维细胞和CAF群体
7
FRC 样成纤维细胞在多种癌症中低频存在并与免疫治疗的积极反应相关
研究发现,FRC样成纤维细胞虽然在不同癌症中数量不多,但在头颈癌、肺癌等特定癌症中却比较常见。这些细胞就像免疫系统的"建筑师",它们的存在往往伴随着三级淋巴结构(TLS)的形成,而这种结构就像是抗癌免疫细胞的"作战指挥部"。有意思的是,拥有更多这种"建筑师"的患者在接受免疫治疗后,往往生存时间更长。通过分析多种癌症的治疗前样本,研究人员证实,FRC样成纤维细胞就像是一个"好兆头",预示着患者可能对免疫治疗有更好的反应。这一发现不仅揭示了这种特殊细胞在免疫治疗中的重要作用,还为未来制定个性化的癌症治疗方案提供了新的思路。

Fig.7 FRC样成纤维细胞在癌症中出现的频率较低,并且与免疫疗法的积极反应相关
主要结论
这项研究使用先进的单细胞和空间测序技术,深入解析了头颈癌细胞的多样性。根据是否感染HPV病毒,研究人员将肿瘤分为"免疫热型"和"免疫冷型"两大类。研究发现了六种不同的成纤维细胞,其中两种特别引人注目:一种是会分泌IL-11的炎症性成纤维细胞(iCAF),它们喜欢和炎症性单核细胞"做邻居",并且受到IL-1β和TNF-α这对"炎症搭档"的调控;另一种是CCL19+成纤维网状细胞(FRC样),它们主要聚集在HPV阳性的"免疫热型"肿瘤中,与负责免疫反应的CD4+T细胞和B细胞一起,在淋巴组织中形成"作战基地"。这些发现不仅让我们更清楚地认识了成纤维细胞如何调节免疫系统,还揭示了它们在肿瘤微环境中的双重身份:一边是"煽风点火"的促炎分子,另一边又是"搭建舞台"的免疫支持者。这种双重角色可能会影响患者对免疫治疗的反应,为未来开发更精准的治疗方案提供了重要线索。
> 参考文献:
Jenkins, Benjamin H et al. “Single cell and spatial analysis of immune-hot and immune-cold tumours identifies fibroblast subtypes associated with distinct immunological niches and positive immunotherapy response.” Molecular cancer vol. 24,1 3. 6 Jan. 2025.
特别申明:本公众号所有文章旨在宣传生命科学领域的最新技术和研究,探索最前沿的资讯和进展,不代表本公众号立场。本文所有内容均不构成任何医疗指导。如有需求请通过正规就医渠道及时就医。

本篇文章来源于微信公众号:中启源生物科技





