细胞科普|攻克三阴性乳腺癌的新武器:CAR-NKT免疫细胞疗法进入量产时代
点击蓝字 关注我们

引言
在乳腺癌的众多类型中,三阴性乳腺癌(TNBC)就像一头“隐形猛兽”——它不表达雌激素受体、孕激素受体,也不携带HER2基因,意味着市面上常见的靶向药几乎全部失效。
对于确诊者而言,这种病往往意味着“高复发、高转移、低生存”。传统化疗能延缓病情,却难以真正遏制扩散。

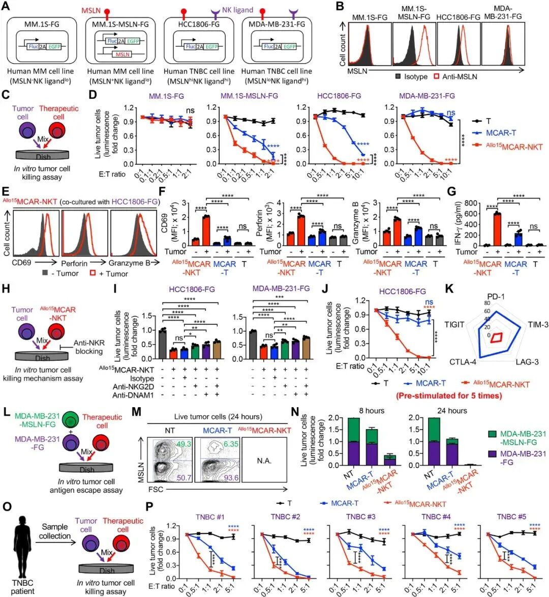
▲原发性转移性TNBC患者样本分析凸显了CAR-NKT细胞的治疗潜力
而今,这个“医学死角”正在被撬动:来自美国加州大学洛杉矶分校(UCLA)的研究团队,创造出一种能批量制造、精准杀伤TNBC细胞的“免疫新物种”——CAR-NKT细胞。这不仅是技术突破,更像是一场让免疫疗法走向工业化、普惠化的革命。
01 科学家造出“通用免疫军团”:脐带血里的希望
传统CAR-T疗法虽然在血液肿瘤中创造奇迹,但在实体瘤——尤其是TNBC上屡屡受挫。原因在于:实体瘤环境复杂,免疫细胞常被“麻醉”;且CAR-T多来源于患者自体,制备周期长、成本高。
UCLA团队选择绕过这道难题,他们从脐带血中的造血干细胞(CD34⁺ HSPC)出发,利用基因工程,让这些干细胞分化出一种特殊免疫战士:自然杀伤T细胞(NKT细胞)。与普通T细胞不同,NKT兼具T细胞的特异性与NK细胞的“本能攻击力”,能识别并清除肿瘤的多种异常信号。

▲同种异体干细胞衍生的MCAR-NKT细胞是使用临床指导的培养方法生成的,并显示出突出的NK样特征和强大的细胞毒性活性
研究者为这些NKT装上了针对间皮素(Mesothelin, MSLN)的CAR识别系统,再内置一种能自分泌免疫因子的“能量芯”——IL-15。结果,这些被称作Allo15MCAR-NKT的细胞不仅能攻击TNBC肿瘤,还能在敌军中“自我补给”,避免免疫耗竭。
最震撼的是生产力:从一个脐带血供体中,科研团队竟能培养出10¹²个CAR-NKT细胞——足够供应上千名患者。意味着未来这种疗法可能像“药品批发”一样,随取随用。
02 双线作战——既杀癌细胞,又重塑肿瘤战场
CAR-NKT疗法的强大不止在“能打”,还在“会打”。在动物模型中,研究者发现这些CAR-NKT细胞展现出前所未有的“双线作战”能力。
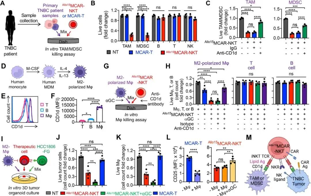
第一线,是精准清除。CAR结构帮助它们识别TNBC细胞表面的MSLN靶点,实现“定点狙击”;第二线,则是战场重塑。NKT的TCR与NK受体能识别并清除那些帮助肿瘤逃避免疫的“坏细胞”——如肿瘤相关巨噬细胞(TAMs)与骨髓抑制细胞(MDSCs)。

▲同种异体 MCAR-NKT 细胞以优越的抗肿瘤功效和多方面的杀伤机制杀伤 TNBC 肿瘤细胞
这种“清场”作用,让整个肿瘤微环境从“免疫压抑区”变成“免疫反应区”。实验小鼠体内,肿瘤明显缩小,转移灶减少,生存期显著延长。
更令人振奋的是——在全程中,没有出现移植物抗宿主反应(GvHD),也没有因IL-15自分泌引发的细胞因子风暴。换句话说,它不仅强悍,还温和、安全。
03 CAR-T的困局,CAR-NKT的突破
CAR-T疗法曾是免疫治疗的明星,但其“贵”“慢”“脆”问题日益突出。患者需采集自身免疫细胞,定制加工数周,价格动辄上百万;更严重的是,CAR-T在实体瘤中的渗透性和持续性有限。
CAR-NKT的出现,像是给这个领域打开了一扇窗:
异体通用性:不需患者自身细胞,可由健康供体脐带血制备,降低成本和等待期。
天然安全阀:NKT细胞先天避免攻击宿主正常组织,几乎不引发GvHD。
微环境友好性:能穿透实体瘤屏障,并通过调节免疫环境延长疗效。
UCLA团队的研究不只是实验室成功,它的工艺体系(即HSPC→CAR-NKT)已经能在GMP标准下稳定量产,每一批次纯度高达97%以上。这意味着,一旦进入临床,这类细胞可实现“库存式”供应,极大提高治疗可及性。
有科学家评论:“CAR-NKT可能成为第一个真正可规模化的实体瘤免疫疗法。”

▲同种异体 MCAR-NKT 细胞通过杀死 CD1d + 免疫抑制细胞来靶向 TNBC TME
04 当免疫疗法进入“工业时代”
过去十年,免疫疗法从“奇迹药”变成了“奢侈品”;而CAR-NKT的出现,让人们看到了另一种未来——免疫细胞疗法的工业化与普惠化。
这场变革的意义,远不止乳腺癌。脐带血细胞平台的可塑性意味着,类似思路或可延伸至胰腺癌、肺癌、卵巢癌等多种难治实体瘤。
从一个脐带血到千名患者的生命延续,从实验室到工厂化流水线,医学的未来正在被重新定义。
CAR-NKT不是终点,而是免疫治疗新纪元的起点。
参考信息来源
Li, YR., Shen, X., Zhu, Y. et al. Targeting triple-negative breast cancer using cord-blood CD34⁺ HSPC-derived mesothelin-specific CAR-NKT cells with potent antitumor activity. J Hematol Oncol 18, 86 (2025). https://doi.org/10.1186/s13045-025-01736-9


本公众号所有文章旨在宣传生命科学领域的最新技术和研究,所有内容均不构成任何医疗指导。

本篇文章来源于微信公众号:中启源生物科技





